1. 프로젝트 개요
이번 파트에서는 한줄평을 등록하는 기능을 만들어 보겠습니다.
나의 예매 내역에서 확정된 예매의 경우 예매자 리뷰 남기기 버튼이 보입니다.
예매자 리뷰 남기기 버튼을 클릭하면, 한줄평 등록 폼으로 이동합니다.
한줄평 등록 폼에는 별점, 리뷰, 사진을 등록할 수 있습니다.
예매자는 별점, 리뷰정보를 입력하고 사진을 선택한 후 리뷰 등록 버튼을 클릭합니다.
리뷰 등록 버튼을 클릭하면, 리뷰가 등록되고 해당 리뷰가 달린 상세페이지로 리다이렉트 됩니다.
이번 파트에서는 백엔드의 경우 기존에 배운 내용을 토대로 구현을 이어나가시면 됩니다.
프론트엔드에서는 이번 파트에서 새롭게 배운 기술을 포함해서 추가로 구현해야 합니다.
기획서
위 영상에도 나왔던 기획서는 아래 링크를 통해서 확인하실 수 있습니다.
이번 파트는 아래 기획서 중 20-21 페이지 부분만 개발합니다.
docs.google.com/presentation/d/1i2IC1yIH5ACFCvCH4EMVv_3Zw2oltRvHK94amyNEKbs/edit#slide=id.p22
부코_웹_PJT3-5_예약서비스.pptx
예약서비스
docs.google.com
2. 프로젝트의 개발스펙
웹프론트엔드 기술요구사항
- 리뷰 쓰기의 별점 기능은 별도의 별점 컴포넌트로 개발(prototype 방식의 클래스로 작성(함수형태 안됨))
- form입력 값은 유효성 검증을 정규표현식을 사용해서 체크해야 합니다.
- file upload시 이미지 파일의 확장자 체크는 자바스크립트로 체크합니다.
- 썸네일 이미지 미리보기도 자바스크립트를 사용해서 구현해야 합니다.
- 작은 단위의 함수로 구현하려고 하고, 스스로 필요한 리팩토링요소를 개선하려고 노력해야 함.
웹백엔드 기술요구사항
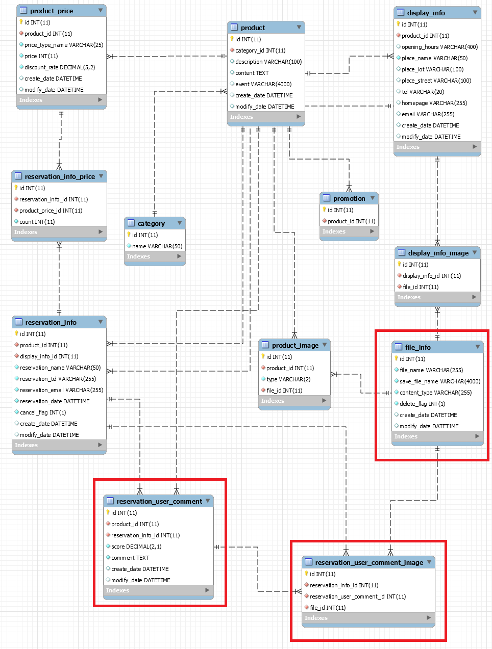
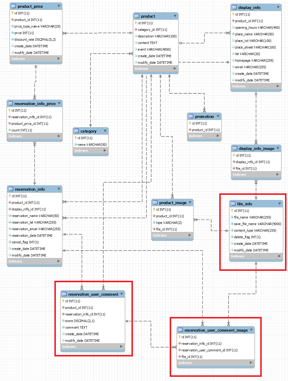
- 기존 샘플 이미지가 저장되어 있는 img, img_map 폴더를 브라우저에서 바로 접근할 수 없는 경로로 이동합니다.
예 : c:/tmp , /tmp - reservation_user_comment_image 테이블의 id를 파라미터로 받아, 이미지를 보여주는(다운로드하는) 컨트롤러를 작성합니다.
- webapp 아래의 img, img_map폴더를 외부에서 접근할 수 없는 경로로 이동을 하면, 기존에 보이던 이미지는 보이지 않게 됩니다.
- 위에서 작성한 컨트롤러를 이용하여 이미지를 보여주도록 기존 코드를 수정합니다.
- 웹 브라우저에서 요청이 올 때마다, 요청 URL, 시간, 클라이언트 ip주소에 대한 로그를 인터셉터를 이용하여 콘솔에 남기도록 합니다.
3. Web API 스펙
한줄평 등록 API 스펙 & test
- POST (한줄평 등록): /api/reservations/{reservationInfoId}/comments
전시상품조회 API 스펙 & test
- GET (상품 전시 정보 구하기): /api/products/{displayInfoId}

링크
www.boostcourse.org/web316/project/12/content/10?isDesc=false#summary
https://www.boostcourse.org/web316/project/12/content/10?isDesc=false#summary
www.boostcourse.org
'프로젝트 정리 > Naver Boost Course' 카테고리의 다른 글
| 파일 다운로드 구현하기 (0) | 2021.04.22 |
|---|---|
| 파일 업로드 구현하기 (0) | 2021.04.20 |
| 파일업로드 컨셉설명 (0) | 2021.04.18 |
| slf4j를 이용한 로그남기기 (0) | 2021.04.15 |
| slf4j 설정하기 (0) | 2021.04.15 |